Bagikan Pos

https://www.ngambis.id/posts/soal-asli-snbt-penalaran-matematika-tahun-2024-part-2

Soal Asli SNBT Penalaran Matematika Tahun 2024 (Part 2)

Oleh Anggara Duta Medika • 06 Dec 2025

Soal Asli SNBT Penalaran Matematika Tahun 2024 (Part 2)

Penalaran matematika dalam AKM didefinisikan sebagai kemampuan merumuskan, menggunakan, dan menafsirkan masalah yang melibatkan aspek kuantitatif untuk mendukung pengambilan keputusan yang logis dan sistematis. Kemampuan ini sangat menekankan penggunaan matematika dalam konteks nyata, sejalan dengan framework PISA, dan ditopang oleh tiga elemen utama: proses (aktivitas kognitif ketika menyelesaikan masalah), konten (substansi materi), dan konteks (situasi/ruang lingkup masalah). Proses kognitif yang diukur meliputi: memformulasikan masalah, menerapkan konsep/prosedur, dan menginterpretasikan hasil sesuai konteks.

Dalam UTBK 2025, pengukuran penalaran matematika mengombinasikan konten, proses kognitif, dan konteks, dan mencakup empat domain utama:

  • Bilangan: representasi berbagai jenis bilangan, sifat urutan, dan operasi hitung.
  • Pengukuran dan Geometri: penalaran tentang bangun ruang/bidang, pengukuran (luas, volume, satuan pokok & turunan), serta penalaran spasial (arah, koordinat).
  • Data dan Ketidakpastian: penyajian dan interpretasi data, pemahaman variasi, peluang, ketidakpastian, serta kemampuan menarik inferensi dari data.
  • Aljabar: persamaan dan pertidaksamaan, relasi dan fungsi (termasuk pola bilangan), rasio dan proporsi, dengan penekanan pada penerjemahan masalah kontekstual ke model aljabar dan penafsiran kembali hasilnya.

Secara keseluruhan, penalaran matematika dipandang sebagai kemampuan menggunakan pengalaman belajar matematika di kelas untuk menyelesaikan beragam masalah dalam kehidupan nyata secara terstruktur dan bermakna.


Teks berikut digunakan untuk nomor 1–5.

Sebuah kolam berbentuk persegi dengan panjang sisi $\pu{4 m}$. Sebuah batu dilemparkan tepat di tengah kolam sehingga timbul riak gelombang berbentuk lingkaran. Riak gelombang yang terjadi akan melebar $\pu{10 cm}$ tiap detiknya.

Soal 1

Mudah

Jika $R(t)$ menyatakan jari-jari riak gelombang setelah $t$ detik, maka $R(t)$ dapat dinyatakan dengan persamaan ... (dalam cm).

Belum ada pembahasan.

Soal 2

Sedang

Jika $T$ detik adalah waktu yang dibutuhkan riak gelombang untuk sampai tepi kolam, maka nilai $T$ adalah ...

Belum ada pembahasan.

Soal 3

Sedang

Jika $L(t)$ menyatakan luas riak gelombang yang terbentuk setelah $t$ detik, maka $L(t)$ dapat dinyatakan dengan persamaan ... (dalam $\text{cm}^2$).

Belum ada pembahasan.

Soal 4

Mudah

Luas lingkaran gelombang yang terbentuk setelah 10 detik adalah ... $\text{m}^2$.

Belum ada pembahasan.

Soal 5

Sedang

Riak gelombang akan terus melebar hingga mencapai tepi kolam. Ketika hal ini terjadi, luas bagian kolam yang berada di luar lingkaran riak gelombang kira-kira ... $\text{m}^2$.

Belum ada pembahasan.

Teks berikut digunakan untuk nomor 6–9.

Perhatikan gambar berikut.

Gambar di atas merupakan pembentukan bayangan benda $AB$ di lantai oleh lampu yang dipasang di atas tiang. Bayangan yang terbentuk adalah $A'B'$. Diketahui $x = \pu{3 m}$ dan jarak $A'$ ke tiang adalah $\pu{6 m}$.

Soal 6

Sedang

Tinggi tiang adalah ... m.

Belum ada pembahasan.

Soal 7

Sedang

Perbandingan antara panjang $\overline{BB'}$ dengan $\overline{AA'}$ adalah ...

Belum ada pembahasan.

Soal 8

Sulit

Luas daerah yang tidak terkena sinar dari lampu adalah ... $\text{m}^2$.

Belum ada pembahasan.

Soal 9

Sulit

Jika benda $AB$ digeser mendatar sejauh $\text{2 m}$ menjauhi tiang, maka terbentuk bayangan akhir di lantai $A''B''$. Perbandingan bayangan benda setelah dan sebelum digeser adalah ...

Belum ada pembahasan.

Teks berikut digunakan untuk nomor 10–11.

Bank Ambasing menawarkan bunga tunggal dengan suku bunga sebesar 5% per tahun, sedangkan Bank Batunat menawarkan bunga tunggal dengan suku bunga 6% per tahun. Pak Rusdi dan Bu Rahma ingin menabung di salah satu dari bank tersebut.

Soal 10

Sedang

Jika Pak Rusdi menabung perdana sebesar Rp50.000.000,00 di Bank Ambasing, maka setelah berapa bulan tabungan akhirnya menjadi Rp55.000.000,00?

Belum ada pembahasan.

Soal 11

Sedang

Jika Pak Rusdi menabung perdana sebesar Rp10.000.000,00 di Bank Ambasing dan Bu Rahma menabung perdana sebesar Rp8.000.000,00 di Bank Batunat, maka setelah berapa tahun selisih tabungan akhir Pak Rusdi dan Bu Rahma sebesar Rp2.030.000?

Belum ada pembahasan.

Teks berikut digunakan untuk nomor 12–14.

Butir hujan diasumsikan berbentuk bola sempurna dan jatuh secara vertikal. Pada bidang datar $ABC'D'$ berikut, jejaknya akan berbentuk cakram seperti pada daerah $V$. Sementara itu, pada bidang miring $ABCD$ dengan sudut kemiringan $\alpha$, jejaknya akan berbentuk elips seperti pada daerah $W$.

Perhatikan bahwa jejak-jejak butiran air hujan akan menutup bidang $ABCD$ jika jejak tersebut menutup bidang $ABC'D'$.

Suatu daerah dikatakan basah jika luas daerah tersebut kurang atau sama dengan jumlah luas jejak butir air hujan. Sebagai contoh, daerah seluas $\pu{9 mm^2}$ dikatakan basah jika ditutupi oleh paling sedikit 5 jejak butir air hujan dengan luas jejak tiap butirnya $\pu{2 mm^2}$.

Salah satu sisi atap rumah berukuran panjang 4 meter dan lebar 2,5 meter. Sudut kemiringan atap adalah $\alpha$ dengan $\cos{\alpha} = \dfrac{2}{5}$.

Soal 12

Sedang

Jika hujan turun dan setiap butiran hujannya memiliki diameter $\text{1 mm}$, lebar terpanjang jejak butir hujan yang terbentuk di atap (sumbu mayor elips) adalah ... mm.

Belum ada pembahasan.

Soal 13

Sulit

Jika hujan turun dan setiap butiran hujannya memiliki radius $\sqrt{\dfrac{2}{\pi}} \ \text{mm}$, jumlah butir hujan yang diperlukan untuk membasahi atap tersebut paling sedikit adalah ... butir.

Belum ada pembahasan.

Soal 14

Sedang

Jika hujan turun dan setiap butiran hujannya memiliki radius $\sqrt{\dfrac{2}{\pi}} \ \text{mm}$, maka luas atap maksimal yang akan basah oleh 5.000 butir hujan adalah ... $\text{m}^2$.

Belum ada pembahasan.

Teks berikut digunakan untuk nomor 15–17.

Pada suatu toko ponsel, harga resmi ponsel merek X adalah Rp10.000.000,00 dan toko memberi diskon 20%. Ponsel tersebut juga dapat dibeli dengan diangsur setiap bulan (dengan besar sama, mulai bulan kedua), dikenakan bunga tunggal 6% per tahun, dan uang muka minimal 10% dari harga resmi. Toko juga menjual antigores dengan harga Rp150.000,00 dan casing ponsel dengan harga Rp90.000,00.

Soal 15

Sedang

Pak Budi ingin membeli ponsel X dengan mengangsur. Ia juga ingin membeli antigores, casing, dan nomor perdana beserta pulsanya. Jika ia membawa uang Rp1.500.000,00, uang yang dapat digunakan untuk membeli nomor perdana beserta pulsanya maksimal adalah ... ribu rupiah.

Belum ada pembahasan.

Soal 16

Sedang

Jika Pak Budi membeli ponsel dengan uang muka minimal dan mengangsur sebanyak 20 kali, angsuran yang dibayarkan adalah ... ribu rupiah.

Belum ada pembahasan.

Soal 17

Sulit

Bu Atik ingin membeli ponsel X dengan uang muka minimal dan mengangsur setiap bulannya sebesar Rp400.000,00, kecuali angsuran bulan terakhir yang mungkin kurang dari angsuran sebelumnya, karena sudah memenuhi harga pokok beserta bunganya. Bu Atik perlu mengangsur sebanyak ... kali.

Belum ada pembahasan.

Soal 18

Sulit

Untuk meningkatkan penjualan, toko menawarkan pembelian ponsel X dengan mengangsur tanpa uang muka, dengan angsuran bulan pertama, kedua, ketiga, keempat, dan seterusnya berturut-turut sebesar Rp1.400.000,00, Rp1.300.000,00, Rp1.200.000,00, Rp1.100.000,00, dan seterusnya hingga nol rupiah. Harga ponsel X dengan cara pembelian tersebut dibandingkan dengan harga resmi menjadi ...

Belum ada pembahasan.

Teks berikut digunakan untuk nomor 19–21.

Pada suatu stadion, terdapat lintasan lari seperti pada gambar berikut.

Tiap lajur lari terdiri dari dua lingkaran sehingga membentuk seperti angka delapan dengan radius $R_1$ dan $R_2$. Lingkaran dengan radius $R_1$ berpusat di $P_1$ dan lingkaran dengan radius $R_2$ berpusat di $P_2$. Diketahui setiap lajurnya memiliki jari-jari sebagai berikut:

Lajur $R_1$ (meter) $R_2$ (meter)
1 $\dfrac{80}{\pi}$ $\dfrac{120}{\pi}$
2 $\dfrac{90}{\pi}$ $\dfrac{110}{\pi}$
3 $\dfrac{100}{\pi}$ $\dfrac{100}{\pi}$
4 $\dfrac{110}{\pi}$ $\dfrac{90}{\pi}$
5 $\dfrac{120}{\pi}$ $\dfrac{80}{\pi}$

Soal 19

Sedang

Dalam suatu perlombaan lari, seorang atlet pelari telah berlari dari garis start dengan rata-rata kecepatan $\text{8 m/s}$. Jika pelari tersebut berada di lajur 1, waktu tempuh pelari ketika ia melalui garis $F$ adalah ... detik.

Belum ada pembahasan.

Soal 20

Sulit

Dalam suatu lomba lari 1.600 meter, ketika pemenang melintasi garis akhir (finish), pelari pada lajur 3 dan lajur 5 baru saja melintasi garis $E$. Perbandingan kecepatan rata-rata berlari mereka berdua adalah ...

Belum ada pembahasan.

Soal 21

Sulit

Arya dan Dipa jogging bersama mulai dari garis start. Arya memilih lajur 1 dan Dipa berada di lajur 3. Arya dan Dipa melintasi garis $E$ pertama kali bersamaan. Arya dan Dipa melintasi garis $A$ bersama-sama ketika Arya menyelesaikan ... putaran.

Belum ada pembahasan.

Teks berikut digunakan untuk nomor 22–25.

Gambar di bawah adalah peta suatu daerah yang memuat Kota A, Kota B, Kota C, Kota E, dan Kota F.

Jarak Kota C dan Kota F adalah $\pu{120 km}$. Jalan melingkar yang menghubungkan Kota A dan Kota B, serta Kota A dan Kota D berbentuk setengah lingkaran dan merupakan jalan tol.

Soal 22

Mudah

Jarak Kota B ke Kota C adalah ... km.

Belum ada pembahasan.

Soal 23

Sedang

Total panjang semua jalan tol adalah ... km.

Belum ada pembahasan.

Soal 24

Sedang

Luas daerah yang dikelilingi oleh jalan yang menghubungkan Kota D, Kota E, dan Kota F adalah ... $\text{km}^2$.

Belum ada pembahasan.

Soal 25

Sedang

Jika Ani berangkat dari Kota B ke Kota E, maka jarak terpendek yang ditempuh Ani adalah ... km.

Belum ada pembahasan.

Teks berikut digunakan untuk nomor 26–29.

Intensitas suatu lampu pada titik tertentu ditentukan oleh daya lampu dan jarak titik ke lampu tersebut. Diketahui daya lampu tersebut adalah $L$ watt. Intensitas cahaya dari lampu tersebut pada suatu titik berjarak $x$ meter dari lampu adalah $I = \dfrac{L}{x^2}$. Pada langit-langit ruangan terpasang lampu. Tinggi ruangan tersebut adalah 3 meter.

Soal 26

Mudah

Jika daya cahaya lampu terpasang adalah 100 watt, intensitas cahaya di titik pada lantai yang terdekat ke lampu (titik $P$) adalah ... $\pu{watt/m^2}$.

Belum ada pembahasan.

Soal 27

Sedang

Jika daya cahaya lampu terpasang adalah 100 watt, luas daerah pada lantai yang setiap titiknya menerima cahaya dengan intensitas lebih dari $4 \text{ watt/m}^2$ adalah ... $\pu{m^2}$.

Belum ada pembahasan.

Soal 28

Sedang

Jika daya cahaya lampu terpasang adalah 100 watt, luas daerah pada lantai yang setiap titiknya menerima cahaya dengan intensitas antara $4 \text{ watt/m}^2$ dan $10 \text{ watt/m}^2$ adalah ... $\pu{m^2}$.

Belum ada pembahasan.

Soal 29

Sulit

Lampu kedua dipasang pada langit-langit dengan jarak 3 meter dari lampu pertama.

Pada gambar, $P$ adalah titik pada lantai yang terdekat ke lampu pertama dan $R$ adalah titik pada lantai yang terdekat ke lampu kedua. Lebih lanjut, titik $Q$ antara $P$ dan $R$ adalah titik pada lantai yang intensitas cahaya dari lampu pertama sama dengan intensitas cahaya dari lampu kedua. Jika jarak dari $Q$ ke $P$ adalah 1 meter dan daya lampu pertama adalah 100 watt, daya lampu kedua adalah ... watt.

Belum ada pembahasan.

Teks berikut digunakan untuk nomor 30–33.

Setiap hari, sentra pengrajin tahu dan tempe membutuhkan bahan baku kedelai. Data kebutuhan bahan baku kedelai dalam satuan kilogram selama 3 hari digambarkan dalam diagram berikut.

Sejumlah 50% bahan baku kedelai merupakan produk nonimpor dan 60% diantaranya digunakan untuk pembuatan tahu. Setiap 1 kg kedelai akan menghasilkan 3 bungkus tempe dengan ukuran 500 gram atau 6 bungkus tempe ukuran 250 gram. Adapun 1 kg dapat menghasilkan 10 liter susu kedelai.

Soal 30

Sedang

Diketahui harga jual tahu Rp500,00 per potong. Penghasilan pengrajin dari penjualan tahu pada hari ketiga adalah ... juta rupiah.

Belum ada pembahasan.

Soal 31

Sulit

Berdasarkan informasi di atas, kliklah jawaban dari pilihan yang tersedia pada setiap baris.

Pernyataan Benar Salah

banyaknya bahan baku untuk produksi tempe pada hari kedua adalah 750 kg kedelai

banyaknya bahan baku untuk produksi tahu pada hari pertama kurang dari 50% untuk tempe di hari yang sama

banyaknya bahan baku untuk susu kedelai kurang dari jumlah bahan baku dua hari sebelumnya

Belum ada pembahasan.

Soal 32

Sulit

Total produksi susu kedelai dalam tiga hari adalah ... liter.

Belum ada pembahasan.

Soal 33

Sulit

Sebanyak 10% tempe ukurang 250 gram dan 20% tempe ukuran 500 gram masing-masing tidak terjual atau rusak setiap harinya. Jika pada hari pertama banyaknya kedelai yang digunakan untuk membuat tempe berukuran 500 gram sama dengan yang digunakan untuk membuat tempe berukuran 250 gram, dan harga jual tempe Rp500,00 per 50 gram, penghasilan perajin dari penjualan tempe pada hari pertama adalah ... juta rupiah.

Belum ada pembahasan.

Teks berikut digunakan untuk nomor 34–37.

Screen saver komputer membentuk lingkaran yang semakin membesar. Lingkaran dimulai sebagai sebuah titik di tengah layar, kemudian membesar menuju tepi layar dan berubah warna seiring pembesarannya. Adapun layar komputer berbentuk persegi panjang berukuran 17 inci dengan rasio panjang dibandingkan lebar adalah 4:3. Area tampilan layar memiliki radius 8 inci (diukur dari tengah secara diagonal ke sudut) dan lingkaran screen saver yang membesar akan mencapai sudut dalam waktu 5 detik.

Soal 34

Mudah

Jika $r(t)$ adalah jari-jari lingkaran screen saver pada waktu $t$ detik, maka $r(t) =$ ... inci.

Belum ada pembahasan.

Soal 35

Sedang

Jika $K(t)$ adalah keliling lingkaran screen saver yang terbentuk pada waktu $t$ detik, maka $K(t) =$ ... inci.

Belum ada pembahasan.

Soal 36

Sedang

Luas lingkaran screen saver $10{,}24\pi \ \text{inci}^2$ terjadi dalam waktu ... detik.

Belum ada pembahasan.

Soal 37

Sedang

Screen saver komputer diubah menjadi gambar persegi panjang dengan perbandingan panjang dan lebar yang sama dengan layar komputer. Jika luas screen saver bertambah sebesar $23{,}12 \ \pu{inci^2/detik}$, screen saver akan menutup layar komputer secara penuh setelah ... detik.

Belum ada pembahasan.

Teks berikut digunakan untuk nomor 38–41.

Andi mengemudi mobilnya dari Kota A dan Banu mengemudi sepeda motornya dari Kota C. Jarak Kota A dan Kota B adalah $\pu{80 km}$. Untuk mencapai suatu kota dari kota lainnya, setiap kendaraan harus menggunakan jalan raya berupa garis seperti pada gambar.

Laju mobil Andi adalah $\pu{40 km/jam}$ dan laju sepeda motor Banu adalah $\pu{50 km/jam}$.

Soal 38

Mudah

Jika Candra berjalan kaki dari Kota B ke Kota D secara langsung (tanpa melalui jalan raya), jarak terdekat yang ditempuhnya adalah ... km.

Belum ada pembahasan.

Soal 39

Mudah

Jika Banu berangkat dari Kota C ke Kota A dengan terlebih dahulu melewati Kota B menggunakan motornya, waktu tersingkat yang diperlukan Banu adalah ... menit.

Belum ada pembahasan.

Soal 40

Sedang

Jika Andi berangkat dari Kota A menuju Kota D dengan terlebih dahulu melewati Kota E dan Kota C, waktu tersingkat yang diperlukan oleh Andi adalah ... menit.

Belum ada pembahasan.

Soal 41

Sedang

Andi dan Banu berjanji untuk bertemu di Kota E. Andi berangkat dari Kota A pada pukul 07.00. Agar Banu yang berangkat dari Kota C dan tiba di Kota E pada saat yang sama dengan Andi, Banu perlu berangkat pada pukul ...

Belum ada pembahasan.

Teks berikut digunakan untuk nomor 42–44.

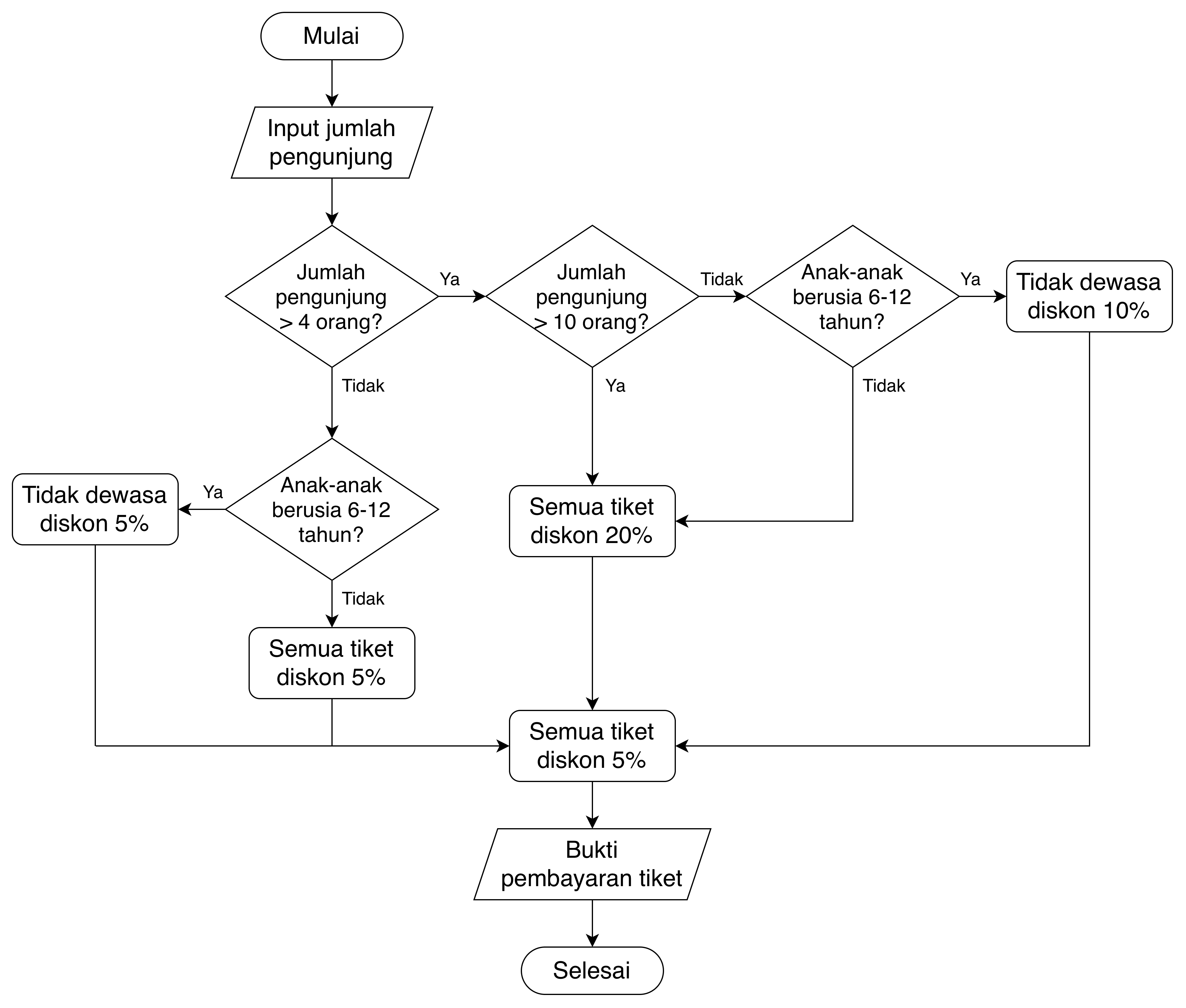
Dalam rangka menarik pengunjung, suatu taman bermain di Kota Khayangan melakukan promosi dengan memberikan beberapa diskon (lihat diagram alir). Setiap hari 50% pengunjung adalah orang dewasa. Informasi mengenai jumlah pengunjung dalam 3 hari di akhir pekan disajikan pada tabel berikut.

Hari Harga Tiket Harga Tiket
Dewasa
($12 < \text{usia} < 60$)
Anak-Anak
($6 \leq \text{usia} \leq 12$)
Lainnya
($\text{usia} < 6$ atau $\text{usia} \geq 60$)
Hari 1.000 Rp100.000,00 Rp50.000,00 Gratis
Sabtu 1.500
Minggu 2.000

Soal 42

Sedang

Berdasarkan informasi di atas, kliklah jawaban soal dari pilihan yang tersedia pada setiap baris.

Pernyataan Benar Salah

jika pada hari Jumat terdapat 100 orang yang gratis masuk, persentase pengunjung usia 6-12 tahun adalah 30%

sebuah keluarga terdiri dari 2 orang dewasa dan 1 anak usia 3 tahun membayar tiket seharga Rp200.000,00

sebuah rombongan penghuni panti jompo yang terdiri dari 10 lansia > 60 tahun dan 2 pendamping dewasa membayar tiket seharga Rp160.000,00

Belum ada pembahasan.

Soal 43

Sedang

Sebuah keluarga yang terdiri dari 4 orang lansia, 4 balita, 4 anak usia 6-12 tahun, dan 10 dewasa akan membayar tiket seharga ...

Belum ada pembahasan.

Soal 44

Sedang

Jika pada hari Minggu sejumlah pengunjung datang dengan rombongan yang masing-masing terdiri dari 40 orang, pendapatan taman bermain pada hari Minggu dari orang dewasa saja adalah ... juta rupiah.

Belum ada pembahasan.

Teks berikut digunakan untuk nomor 45–48.

Di suatu perumahan, harga rumah tipe D adalah Rp500.000.000,00. Pembeli akan dikenakan biaya administrasi 5% dari harga tersebut yang harus dibayar bersama dengan uang muka. Rumah dapat dibeli dengan angsuran yang tetap setiap bulan mulai satu bulan setelah pembayaran uang muka dan administrasi. Maksimal angsuran selama 20 tahun, uang muka minimal 20% dari harga rumah, dan dikenakan bunga tunggal 6% per tahun. Terdapat suatu program promosi, yaitu untuk 10 pembeli pertama mendapatkan diskon 10% dari harga rumah.

Soal 45

Sedang

Fajar akan membeli rumah tipe D. Ia termasuk 10 pembeli pertama. Pak Fajar akan membayar secara mengangsur dengan uang muka 30% dari harga setelah diskon. Total yang harus ia bayar pertama kali adalah ... juta rupiah.

Belum ada pembahasan.

Soal 46

Sedang

Bu Gono membeli rumah tipe D. Ia bukan 10 pembeli pertama. Ia membayar dengan cara mengangsur sebanyak 200 kali dan membayar uang muka Rp140.000.000,00 beserta uang administrasi. Jika ia mempunyai uang Rp200.000.000,00 maka sisa uangnya dapat untuk membayar angsuran maksimal ... kali.

Belum ada pembahasan.

Soal 47

Sedang

Bu Heru akan membeli rumah tipe D dengan cara mengangsur. Ia termasuk 10 pembeli pertama. Ia membayar uang muka minimum dan mengangsur 20 tahun. Jumlah uang yang telah dibayarkan Bu Heru sampai dengan 10 tahun adalah ... juta rupiah.

Belum ada pembahasan.

Soal 48

Sulit

Rumah tipe D juga dapat dibeli dengan cara diangsur tanpa uang muka, dengan angsuran pertama Rp10.000.000,00; kedua Rp9.950.000,00; ketiga Rp9.900.000,00; dan seterusnya sampai yang terakhir Rp50.000,00. Total pembayaran dengan cara angsuran ini dibandingkan dengan cara angsuran bulanan tetap selama 20 tahun dengan uang muka minimal lebih mahal ... juta rupiah.

Belum ada pembahasan.

Komentar

Jaga etika; komentar yang tidak pantas akan dihapus.

Memuat komentar...